Comunidad Electrónicos



La etapa de barrido horizontal en TV

Ubicación de la etapa y circuitos de barrido horizontal

En términos generales, los procesos básicos que se efectúan en un televisor son únicamente dos:

1) El tratamiento de la señal de video compuesto que se recibe de la transmisora (ya sea por cable o por ondas electromagnéticas), para reconstruir las imágenes con su correspondiente audio a partir de una señal eléctrica.
En estos procesos intervienen las secciones de sintonía, FI, separador Y/C, proceso de luminancia, proceso de crominancia, amplificadores de color y cinescopio; además de las etapas correspondientes a la recuperación del audio asociado.

2) La generación de pulsos y barridos auxiliares, que permiten que la imagen se despliegue efectivamente en la pantalla. Si solamente se modularan los haces en el cinescopio con la señal de video, pero no se contara con los barridos para explorar la pantalla, lo único que se observaría sería un punto cambiando de intensidad, pero no imágenes (figura 1).
Para estos procesos intervienen las secciones de sincronía horizontal y vertical, y sus respectivas etapas de salida.

El barrido de imagenEn este artículo iniciaremos con algunas explicaciones generales de cómo funciona la etapa de barrido horizontal, para comentar después las fallas que se presentan comúnmente en el Fly-back. Si usted quiere hacer un estudio más detallado de la sección de barrido horizontal, le sugerimos que consulte el fascículo 11 del Curso Práctico de Televisión a Color Moderna, de Electrónica y Servicio.

En principio, para que ubique el proceso electrónico al que nos referiremos, consulte la figura 2.

Cabe señalar que la sección de barrido horizontal, y específicamente la salida horizontal, además de la importancia que tiene en el despliegue de las imágenes, desde siempre se le ha utilizado como señal generadora del voltaje necesario para que funcione el tubo de imagen, produciendo tanto el alto voltaje de ánodo, como las tensiones necesarias para las rejillas aceleradoras y de enfoque; y en épocas más recientes, también se le ha utilizado como complemento de la fuente de poder, generando en su salida múltiples tensiones que sirven para alimentar diversos circuitos del televisor.

Estudiemos primero cómo se genera la señal de barrido horizontal, y enseguidalas funciones adicionales citadas.

Proceso de señales de un TV de TRC

Generación de la señal de barrido horizontal

Para inducir una deflexión del haz en el cinescopio, es necesario que fluya una corriente eléctrica a través del yugo que se encuentra montado en el cuello del cinescopio.
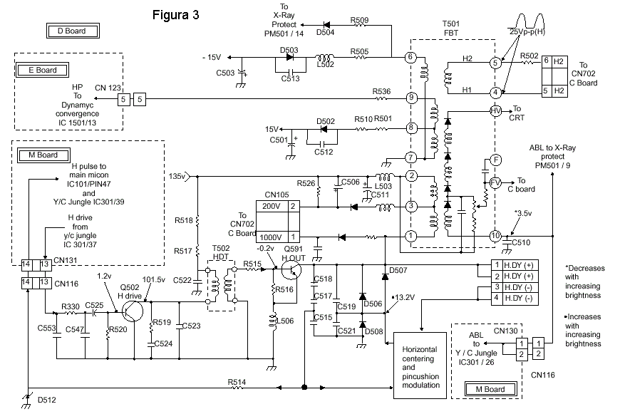
Esta señal nace en la etapa conocida como jungla o circuito T, donde un circuito oscilador produce una señal de muy alta frecuencia que se aplica en circuitos divisores para obtener una frecuencia de 15,734 Hz (casi siempre se utiliza como señal base la misma oscilación del cristal de 3.58 MHz, necesario para demodular la señal de croma), la cual se inyecta en la base del transistor excitador horizontal (H-drive), marcado como Q502 en el diagrama que hemos tomado como ejemplo, que corresponde a un aparato Sony (figura 3). Una vez que es amplificada la señal por este transistor, es aplicada al transistor Q591, el amplificador de salida horizontal, para de ahí dirigirse al transformador T501.

Ya amplificada la señal de 15,734 Hz, los pulsos resultantes en el colector del transistor de salida horizontal se aplican en las bobinas del yugo, creándose así un campo magnético que entra en el cinescopio y produce la deflexión del haz electrónico, generándose así el barrido correspondiente.

Etapa de salida horizontal de TV Sony

Generación de voltajes para alimentar algunos circuitos del televisor

El colector de transistor de salida horizontal entrega también su señal al primario del transformador fly-back, el cual cuenta con varios secundarios de los que se obtienen diversos voltajes (figura 3):

El Fly-back

Como podrá haber notado, el fly-back es un transformador muy complejo que está formado por las siguiente partes: embobinado primario; varios embobinados secundarios; diodos rectificadores internos para el alto voltaje, enfoque y pantalla, si es el caso; resistores divisores para obtener los voltajes de enfoque y pantalla, si es el caso; y núcleo de ferrita.

En la figura 4A se muestra el diagrama de un fly-back con tan sólo un potenciómetro interno, el cual sirve para obtener el voltaje de enfoque que se aplica al cuello del cinescopio. Sin embargo, podemos encontrar fly-backs con un segundo potenciómetro divisor de voltaje, del cual se obtiene el voltaje para la rejilla pantalla o screen del cinescopio (vea figura 4B).

Diagrama de flyback

Fallas en los Fly-backs

Tomando en cuenta que a este transformador le corresponde manejar voltajes muy elevados, la probabilidad de fallas en este elemento es muy alta. Los tipos de averías más comunes se comentan enseguida.

Primario abierto - Esta falla se detecta simplemente midiendo el voltaje en el colector del transistor de salida horizontal, en cuyo caso hay 0 voltios, mientras que por la terminal 2 del fly-back aparece el voltaje proveniente de la fuente conmutada (135 voltios). Cuando esto sucede no hay alto voltaje y, por lo tanto, el filamento del cinescopio no enciende.

Secundario abierto - Cuando algún secundario se abre la falla se presenta de acuerdo al embobinado abierto (no habrá alimentación hacia la etapa vertical, no funcionará el circuito ABL, etc.) En la mayoría de los casos, sí estará presente el alto voltaje.

Fugas de alto voltaje - Es importante determinar si existe un arqueamiento en el fly-back cuando el televisor está funcionando, ya que si el cuerpo del transformador se ha agrietado, es posible que se escape el alto voltaje. Inclusive se percibe un olor a ozono.
Este problema se puede solucionar (si no es muy grave), colocando un poco de líquido llamado “corona” que es un aislante de alta calidad.

Resistores divisores abiertos o con falsos contactos - Si usted tiene un televisor con desenfoque y, al mover el control que se encuentra en el fly-back observa que la imagen en el cinescopio se define, pero no del todo, es muy probable que haya un problema en el circuito resistivo del fly-back.
También, si hay una imagen inestable y al mover el control de screen en el fly-back la imagen se desestabiliza aún más, es factible que el problema esté en el divisor de screen.

Diodos de rectificación abiertos y cortos entre espiras de los embobinados - Estas fallas son muy frecuentes y, en ocasiones, difícilmente localizables, pues se confunden con facilidad con averías de otros circuitos, como sería la fuente de poder o la misma etapa de salida horizontal; por ello le recomendamos que haga lo siguiente:

  1. Si el fusible de protección se abre, verifique que el transistor de salida horizontal no se encuentra en corto.
  2. Verifique que la fuente de alimentación esté funcionando correctamente.
  3. Si tiene duda del fly-back, retírelo del circuito impreso y conéctelo al un probador. Para tal efecto le recomendamos que construya el Probador de Fly Back que se describe en la sección Proyectos de este Sitio Web.

José Luis Orozco C.

Se agradece al Prof. José Luis Orozco, y a la Revista Electrónica y Servicio por permitirnos la publicación de este artículo, el cual apareció en la edición Nº1 de la misma.
Prohibida la reproducción total o parcial, sin el consentimiento de las partes. Todos los derechos reservados.

Información relacionada:

El Flyback - Funcionamiento y comprobación
Conozca el Flyback o transformador de líneas, sus fallas, como probarlos y más...

Adaptación de Flyback en TV a color
Conceptos importantes a tener en cuenta para realizar la adaptacion de flyback no originales.

Transistor de prueba para salida horizontal
Como implementar y utilizar el transistor de prueba para circuitos de salida horizontal en TV.

El Yugo - Comprobación y reparación
Cómo probar, remover y reparar los yugos de deflexión de televisores y monitores de TRC



   
Este sitio utiliza cookies propias y de terceros con fines estadísticos y para ofrecerle anuncios de su interés. ACEPTAR Más información